- 运行环境:PC-windows操作系统
- 软件语言:简体中文|授权方式:绿色免费版
- 软件类型:国产软件 - 应用软件 - 教程书籍
- 软件大小:131 KB
- 下载星级:
- 软件官网:暂无
- 更新时间:2018/12/17 10:44:10
本站提供绿色免费版的 华为云时钟同步,华为云修改时钟同步的方法 软件免费下载。
【软件截图】

【基本介绍】
华为云fusioncompter与fusionaccess时钟同步, 主机时钟源布置设置
华为云时钟同步相关知识教程:
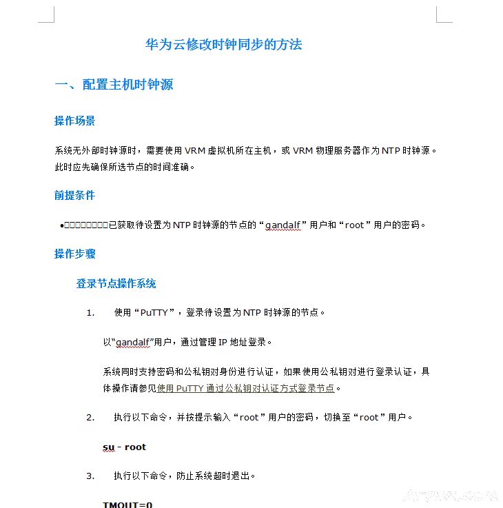
一、配置主机时钟源
操作场景
系统system无外部时钟源时, 有请求需要使用VRM虚拟机所就在主机, 或VRM物理服务器作为NTP时钟源。 此时应先确保所选节点的时间准确。
前提条件
•已获取待设置为NTP时钟源的节点的“gandalf”用户和“root”用户的密码。
操作步骤
登录节点操作系统
1. 使用“PuTTY”, 登录待设置为NTP时钟源的节点。
以“gandalf”用户, 可以通过管理IP地址登录。
系统同一个时间支持密码和公私钥对身份来进行认证, 如果使用公私钥对进行登录认证, 具体操作请参见使用PuTTY通过公私钥对认证方式登录节点。
2. 执行以下命令, 并按提示输入“root”用户的密码, 切换至“root”用户。
su - root
3. 执行以下命令, 防止系统超时退出。
TMOUT=0
手动修改节点时间
4. 该节点是否已配置外部NTP时钟源?
•是, 执行5。
•否, 执行6。
5. 执行以下命令将节点的NTP时钟源设置为该节点本身。

